
Heb je een vraag, zoek je een datasheet of heb je technische hulp nodig?
Hieronder vind je direct de juiste ondersteuning.
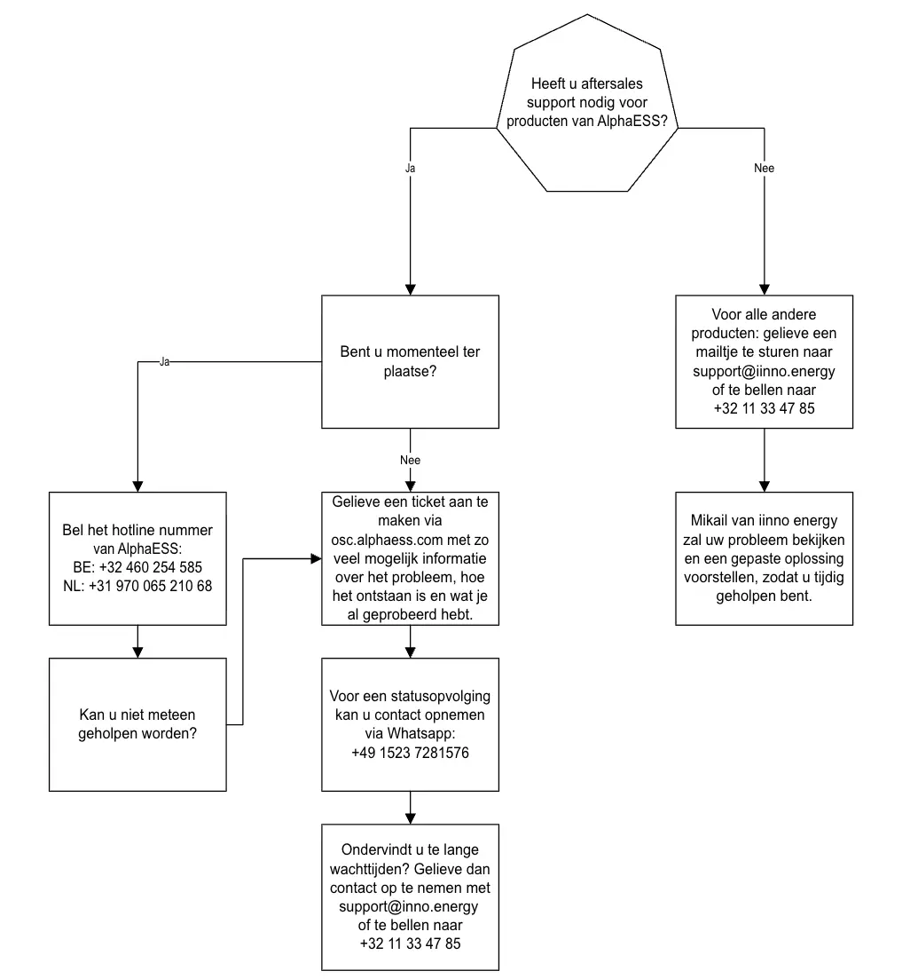
Bij iinno energy hechten we veel belang aan een vlotte en duidelijke after-sales ondersteuning. Wanneer u na de installatie vragen heeft, technische ondersteuning nodig heeft of een probleem ondervindt, willen we ervoor zorgen dat u snel en correct geholpen wordt.
Daarom hebben we een overzichtelijke after-sales flow uitgewerkt die u stap voor stap begeleidt naar de juiste vorm van ondersteuning, afhankelijk van uw situatie. Deze flow is van toepassing op onze producten en oplossingen in het algemeen en helpt om wachttijden te beperken en misverstanden te vermijden.
iinno energy blijft steeds uw aanspreekpunt en staat garant voor ondersteuning en klantgerichte oplossingen. In samenwerking met onze partners zorgen we ervoor dat elk probleem zorgvuldig bekeken wordt en dat u tijdig een passende oplossing ontvangt.